Brainstorm, then sort, filter and share your ideas and plans

Visualise information so you understand it better

Add aspects, views, colours and filters to your data to gain insights

Get started Learn more

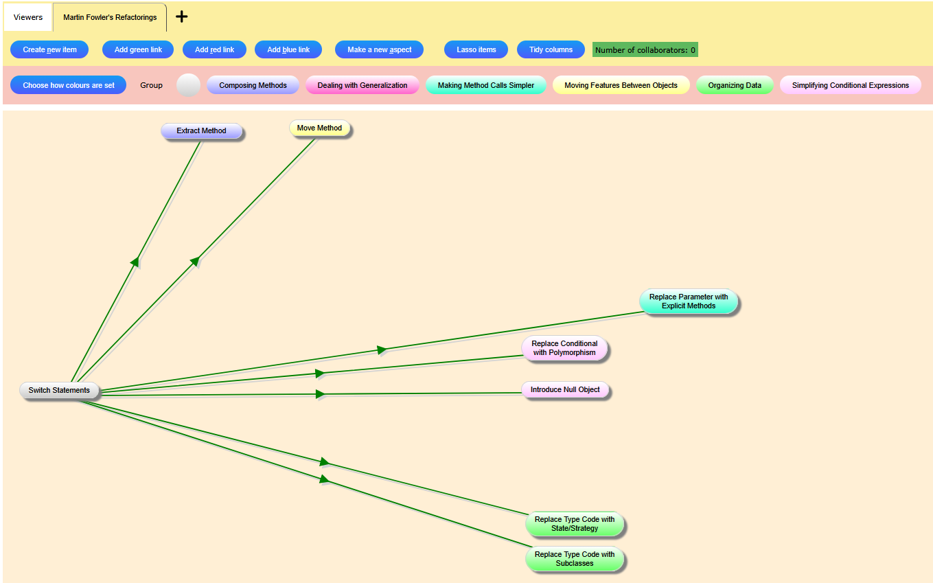
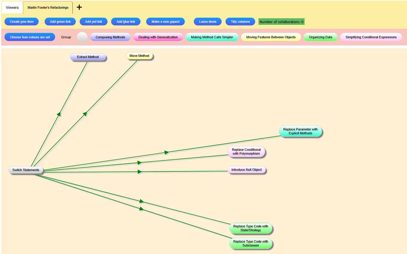
For OO programmers:
A visualisation of Martin Fowler's refactorings
For Java programmers:
A visualisation of Java's collection classes and interfaces, showing inheritance, for which versions they were updated, and more.
For Java programmers:
A visualisation of Java FX's controls and their inheritance structure